mooc课程精选,成品人片观看入口众乐乐,久久久久人妻一区精品性色av,苍兰诀大结局是什么,白丝美女被狂躁免费视频网站

當前位置:IT培訓 > 華清遠見教育科技集團 > 嵌入式學習 > 講師博文 > 超聲波驅鳥器技術
超聲波驅鳥器技術
時間:2018-04-18作者:華清遠見

1.1技術背景

鳥類是人類的朋友,人類在愛護鳥類的同時也受到鳥類的困擾,例如:鳥類在輸變電鐵塔上筑巢、排便就是一個令人頭痛的問題。為了提高輸變電設備的可靠性、安全性,避免由于鳥類筑巢而導致輸變電設備對地放電等故障,有必要采取措施驅趕鳥類而又不傷害鳥類。當前輸變電設備使用的驅鳥器主要有風車式驅鳥器、語音驅鳥器、高壓電子脈沖電子驅鳥、電容放電產生空爆、強光驅鳥以及防鳥刺等。

(1)風車式驅鳥器是最早進入市場的驅鳥器,其原理是在風的作用下,旋轉驅鳥器上的風碗恐嚇鳥。特點是價格低廉,但易老化,無風時不能發揮作用,而且鳥類容易適應。

(2)語音驅鳥器是利用語音芯片或MP3技術制作的驅鳥器。播放預先錄制的鳥類哀鳴聲和鳥類天敵的叫聲來驚嚇鳥類。特點是具有爆發性的驅鳥效果,但由于鳥的種類很多,而鳥類的語音庫中的種類有限,所以鳥類的適應期短;語音驅鳥器的功率大,使用壽命短,應用在輸變電單位還會造成噪音污染,此種驅鳥器用于機場、果樹、林場或漁業養殖。

(3)高壓電子脈沖電擊驅鳥器,是利用高壓放電電擊鳥類,有一定的驅鳥效果。但是它的驅鳥范圍極有限,只有鳥落在他的極板上才能發揮作用,而且使用壽命短,并且會對鳥類造成傷害。用于輸變電單位的鐵塔時,對上下鐵塔檢修帶來不便和安全隱患。驅鳥刺的使用也有類似的安全隱患。

(4)電容放電產生空爆和強光驅鳥是利用電容放電產生空爆聲和強光,從而來驅趕鳥類。有一定驅鳥效果,但是它的驅鳥范圍小,強光還受其角度限制。由于瞬間電流很大,所以使用壽命短。

1.2超聲波驅鳥器特征

系統能量供應:為達到節約能源的需要,采用太陽能光電路板為整個系統提供電能,電力供應系統分為兩個部分,一是采用即時供電的電力供應系統,該系統通過太陽能電池板為其提供電能;二是設計一個能量存儲電路,將由太陽能轉化而來的電能通過蓄電池儲存起來,以備陰天和夜間使用。

時鐘電路:

通過程序設計出一個可以控制發射周期的電路,可以根據需要調節發射周期。

光敏感應電路:

通過光敏原件組成的光敏感應電路實現合理的電能的利用,當夜間或者是陰天,通過光敏傳感器對光的采集,自動調節到省電模式。

超聲波發射電路:

由超聲波發射電路設計出可調頻的聲波發射器,用戶可以根據所驅趕的對象調節聲波的發射頻率。用戶通過外置頻率調節按鈕對聲波頻率進行調節。由二極管指示電路實現對按鍵的正確響應。

主控電路:

利用C8051F310設計出主控電路,從而實現信號的采集和指令的發出,控制聲波的發射頻率,以達到系統工作在最優模式。

超聲波驅鳥器技術

最后:將各部分電路與主控電路進行搭接,實現機器的整體功能。

1.3具體實施方式

電源介紹

我們對電源供電打算采用兩種方式

1)電池方式

本次設計采用6伏電源為系統供電,電池具有較強的電流驅動能力以及穩定的電壓輸出性能,

電池的體積較小,價格也比較低。

2)是太陽能電池板價格比較貴,因此我們在設計的時候沒有采用。但是它比較適合用于野外,可以不必考慮電池的電量,因此我們只留有接口,在需要的時候可以添加。

超聲波驅鳥器技術

3) 電源保護是為了防止電源正負極接反使電路的元器件燒毀而添加進去的,主要通過圖中的二極管所完成。當電源接反后,開關閉合前二極管就會導通,由于沒有限流電阻,導通后的電流很大,足以將二極管燒毀。

4)燒毀時的煙足以引起大家注意。但該電路并不可以完全保證對電源的保護,當二極管燒毀之后,二極管的PN結被破壞,整個管子如同導線一樣將開關短路,與閉合開關一樣效果,使得后續電路繼續收到損害。所以在發現二極管有發光發熱跡象時要立即斷開電源,以免燒毀后續電路。

穩壓電路

電源通過

1084將電壓穩定到5v再通過LM117將電壓穩到, 3.3v 用于給單片機供電,5v用于驅動超聲波發生電路。

超聲波驅鳥器技術

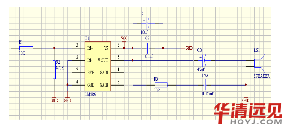
功放電路

我們采用LM386作為功率放大電路

LM386是一種音頻集成功放,具有自身功耗低、電壓增益可調整、電源電壓范圍大、外接元件少和總諧波失真小等優點的功率放大器,靜態功耗低,約為4mA,可用于電池供電。工作電壓范圍寬,4-12V or 5-18V。外圍元件少。電壓增益可調,20-200 低失真度。

超聲波驅鳥器技術

控制部分:

超聲波驅鳥器技術

結論

本次論文——太陽能智能驅鳥器,經過認真、努力的學習、思考、設計和查閱相關資料,最終成功完成太陽能智能驅鳥器的設計?刂颇K控制超聲波揚聲器連續交替發出頻率變化的超聲波,利用鳥類與人類在聽覺的差異,揚聲器發出的超聲波刺激鳥類聽覺,使鳥類生存環境充滿鳥類認為的噪聲,使之不愿靠近輸電鐵塔等,以達到驅鳥的效果。


發表評論

全國咨詢電話:400-611-6270,雙休日及節假日請致電值班手機:15010390966

在線咨詢: 曹老師QQ(3337544669), 徐老師QQ(1462495461), 劉老師 QQ(3108687497)

企業培訓洽談專線:010-82600901,院校合作洽談專線:010-82600350,在線咨詢:QQ(248856300)

Copyright 2004-2018 華清遠見教育科技集團 版權所有 ,京ICP備16055225號,京公海網安備11010802025203號

有位老師想和您聊一聊